官方:哈雷尔因兴奋剂违规被禁赛3个月,新疆男篮罚款36000元
- 发布于:2025-11-06 22:04:52
- 来源:24直播吧
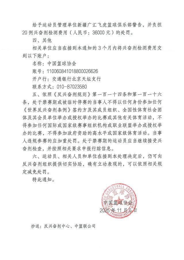
北京时间今日,中国篮协官方发布公告,上赛季效力于新疆男篮的外援蒙特雷兹-哈雷尔因兴奋剂违规被禁赛3个月,期限为2025年11月5日到2026年2月4日,新疆男篮则承担20例兴奋剂检测的费用共36000元。

根据公告中的内容,哈雷尔的A样本尿样检测结果呈大麻酚类(羧基四氢大麻酚)阳性。接到阳性通知后,运动员放弃检测B样本,因此该运动员检测结果阳性成立,表明运动员曾使用禁用物质或禁用方法,构成兴奋剂违规。运动员对该阳性作出了解释说明,并提供了证据材料。运动员能够证明在赛外摄入、使用禁用物质,并且与运动能力无关。接到兴奋剂违规通知后,运动员在规定时间内签署了结果管理回执单,承认兴奋剂违规,接受通知中指控的后果。
新疆男篮队医吴杰作为俱乐部医疗与反兴奋剂负责人,被给予警告的处罚。


相关资讯
- CBA | 北京vs新疆前瞻:周琦是否客场出战引关注刘炜深陷下课危机
- CBA | 江苏男篮斩获CBA新赛季首胜,南京同曦不敌山西男篮
- CBA | 咸鱼翻身!CBA平民球队“闷声发财”,连赢4场,打进了积分榜前三
- CBA | 广西老表炸翻CBA!5场狂砍22.8+,郭士强该召他入队
- CBA | CBA第5轮最佳阵容:庞峥麟34+6创纪录领衔萨林杰胡金秋入选
- CBA | CBA疯狂一夜!昔日总冠军主场18分惨败,6连败球队诞生,排名如下
- CBA | CBA疯狂一夜!杨瀚森母队破17年魔咒,最新排名大乱:仅剩2队全胜
- CBA | 超过徐杰了吗CBA菜鸟轰34分打爆宝岛控卫郭士强该给他一次机会
- CBA | CBA最新排名!辽宁杀到第2,吉林第3,广东第4,夺冠热门仅排第15
- CBA | 郭艾伦、胡明轩缺席穗莞德比,广东男篮五连胜、新赛季不败
最新资讯
- 德甲 | 2025年,拜仁始终位列德甲榜首
- 英超 | 多名主力缺阵!曼联只能残阵对喜鹊,圣诞大战雪上加霜
- 英超 | 英媒:曼联考察加拉格尔时对巴里奥斯产生兴趣
- 英超 | 1平6负,自2223赛季以来B费没首发的7场英超曼联未尝胜绩
- 英超 | 罗马诺:马竞只接受加拉格尔永久转会离队,曼联还在联系
- CBA | 北京vs新疆前瞻:周琦是否客场出战引关注刘炜深陷下课危机
- NBA | 被马刺三杀,雷霆遇到了自己的PLUS版
- 英超 | TA:为储备体能,基耶萨在圣诞节当天独自在利物浦基地加训
- 英超 | 林加德回忆加盟首尔:曼彻斯特市有太多干扰,我希望专注足球
- 世界杯 | 2025年度经典言论:萨拉赫炮轰利物浦,C罗称世界杯不是梦想
